返回
其它
深圳品牌激光打标机排名 雅莱供
日期:
2020-05-11 17:36
点击:
217
价格:未填
品牌:雅莱智能
深圳品牌激光打标机排名 雅莱供
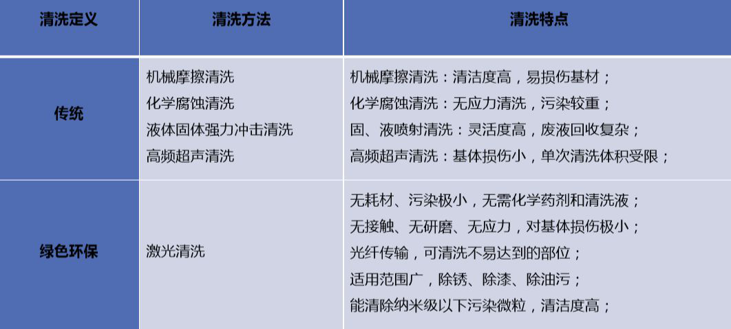
传统清洗与激光清洗的区别
脉冲光纤清洗介绍
纳秒
MOPA
脉冲光纤激光清洗应用案例
1.
表面油污、污渍、污垢清洗
2.
表面氧化物清洗
联系方式
公司:
雅莱(深圳)智能装备科技有限公司
发信:
点此发送
姓名:邵胜波(先生)
电话:0755-26066688
手机:15766356610
传真:0755-26066688
地址:深圳市龙岗区南湾街道樟树布社区布沙路59号B栋居民委员会综合楼903
邮编:518110
邮件:992248640@qq.com
QQ:992248640
供应信息
招标中心
求购信息
企业库
煤气发生炉产品
行业资讯
行业展会
关于网站
|
普通版
|
触屏版
|
网页版
03/21 21:29